图像分析

image-20230417141254581

​ 截止失真:此电路是共射极放大电路,反相放大,说以当很小时(发生截止失真),反应到图像上就是削顶(分得的电压最小,UC分得的电压就最大)

​ 饱和失真:同样当很大时,分得的电压就会更大,就会越小,但不会超过最大电压

image-20230417142430273

  • 静态负载线:
  • 动态负载线:

上图中动态负载线和静态负载线重合

负载线不重合的情况:

image-20230417150839278

动态分析:

​ 当高频信号输入时,会分配给,所引发的动态电压也会比之前重合的情况小

image-20230417151445601

image-20230417151736178

在图中我们假设 RL=RC,导致静态工作点为 QA时,失真电压裕度变为原先的 1/2。

部分公式理解:

  • UCE为什么是这个公式?——看上图,UCE是在静态的基础上变化的,我们平时动态分析,都是分析的变化的量

至于为什么动态UCE的变化量是这个公式,看电路图就能理解了

image-20230418143416707

失真裕度

标准定义为:在一个晶体管放大电路中,输入为正弦波电压信号,输出所能达到的最大的不失真正弦信号的幅度,用表示,单位是 V。

  • 饱和失真裕度:

​ $U_{CES}$饱和管压降(一般为0.3)

  • 截止失真裕度:

算法:

  • 饱和失真裕度:在负载线重合和不重合的情况下,都能沿用上面的公式:
  • 截止失真裕度:

image-20230417152227402

最终:

image-20230417152251545

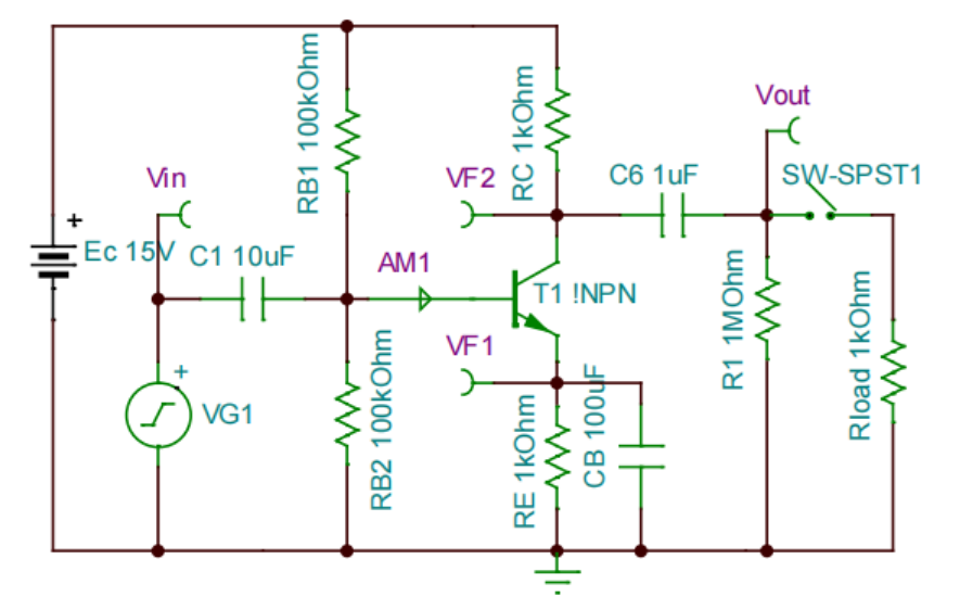
实例

image-20230417154313559

晶体管的 β=100,rbb’=132Ω,UBEQ=0.7V,UCES=0.3V,EC=15V,三个电容容值均足够大。

1)当 SW 断开时,求电路的失真电压裕度。当输入信号逐渐增大时,先发生什么失真?

2)当 SW 闭合时,求电路的失真电压裕度。当输入信号逐渐增大时,先发生什么失真?

image-20230417154359239

image-20230417154426120

仿真图像:

image-20230417154512013

出现了饱和削顶的情况

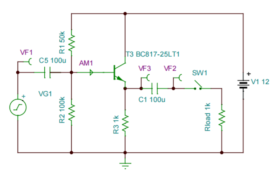
(2)

image-20230417154610060

晶体管的 β=300,rbb’=100Ω , UBEQ=0.7V ,UCES=0.3V,E*C=12V,两个电容容值均足够大。

1)当 SW 断开时,求电路的失真电压裕度。先发生什么类型的失真?

2)当输入为幅度等于5V,频率为 10kHz 的正弦波,且 SW 闭合时,VF2会出现什么波形?

image-20230417155523761

image-20230417155542029

仿真结果图:

image-20230417155628839