基本放大电路-三极管
电路分析

分析:

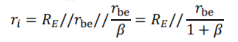
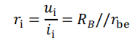
输入电阻:

输出电阻

注意:
这里的分析和教材上,略有区别——Vin是放在Re上面,还是下面
在教材中,vin需要通过Re,所以分析的放大倍数,和输入电阻都和Re有关系,要求Re尽可能的小



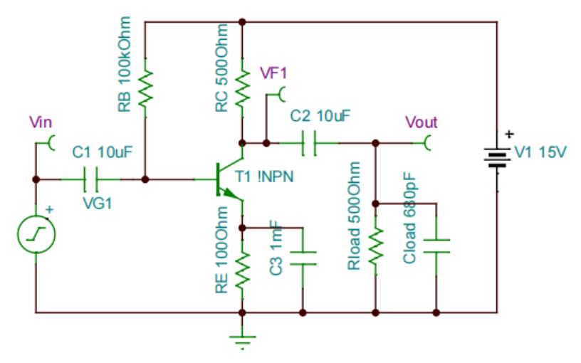
如图所示:共基极放大电路
判断方法:发射极输入,集电极输出。(什么极没有参与,就是什么极)
此电路分析方法:



仿真结果:

放大倍数大致吻合
同相放大。
电路分析

1.RC
共集电极放大电路中,RC可以为0。
分析原因,RC并不是偏置电路所必须的,只是在使用集电极输出时(共射和共基),需要电阻将电流转换为电压
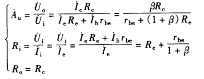
2.放大倍数

则Aui近似为 1。即本电路的电压增益约为 1,且输入输出同相,因此也叫共集电极放大电路为“射极跟随器”。
3.输入电阻

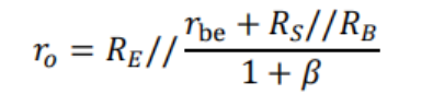
4.输出电阻

计算方法:将受控源等效为电阻,就能够直接计算(受控源等效为:,和基极端的电阻并联,就是上述公式的右半部)
总结:
- 射极跟随器的输入电阻和负载有关,远远大于共射和共基。
- 虽然不具备电压放大的能力,但是具备电流放大的能力。
- 输入电阻大,输出电阻小


仿真结果:(吻合)


- 可以看到较大输入电阻,使得两者放大倍数差距不大。
实验对照:

放大倍数几乎为1,但电流还是放大了100倍
电路分析

放大倍数:

输入电阻:

输出电阻:




本博客所有文章除特别声明外,均采用 CC BY-NC-SA 4.0 许可协议。转载请注明来自 咸鱼的自我提升!
评论




