三极管基础
- 三极管构成
- 发射极:面积小,参杂浓度高
- 集电极:面积大,参杂浓度小
- 基极:薄参杂浓度低

- 三极管工作状态
- 截止区
- 放大区
- 饱和区

- 放大作用原理分析
三极管载流子运动情况,如下图所示:

- 三级管工作在放大状态的条件:发射结正偏,集电结反偏
- $I_E$:扩散运动形成(发射极高浓度掺杂,扩散到基区)
- $I_B$:扩散到基区的自由电子和空穴的复合运动形成
- $I_C$:漂移运动形成(发射区大量的自由电子,扩散到基极之后,由于基极很薄且低掺杂,在集电极反向电压的作用下,大量电子漂移向)

解释现象:
- 曲线右移:
当增大时,集电极电场会增大,从而(发射极电子)的漂移运动就会加剧,大部分电子会别收集到集电极,从而要获得一样的只能加大 - 后面的曲线几乎重合了:
当电场强到一定程度,大部分非平衡少子(发射极电子),都被集电极收走了,所以基本不变了,也就自然没啥变化了,那么几乎就不会对再有什么影响。


图形分析:
- 饱和区:这个阶段几乎不由控制,从前面的输入特性曲线,就可以了解到当小于某个程度时(晶体管饱和管压降:一般是0.3V),电场的力不够,漂移电子的能力也就不足(从宏观上来讲,和主要是按比例瓜分由发射极的多子运动产生的电流,相当于三极管只是提供一个分流作用)。随着的增大,这个比例也会趋于稳定。发射结正偏,集电结正偏(我没理解到原因)
- 放大区:这个阶段由控制,发射结正偏,集电结反偏。
思考?
三极管起分流作用,那么能量有谁提供,肯定是外部电源,而外部电源是由输出极限的,如图
2N1613三极管放大倍数80倍

从图中可以看到4v左右,开始进入放大区。而此时外部能提供的电流也刚好能满足放大所需。

将电阻缩小到10,此时需要的饱和电压也就下降了。
所以:
在饱和区:三级管的最大电流受外部电路影响,外部电路就折磨大能力,知道吧!给不了了
在放大区:三级管本身是非线性元件,通过自身阻抗,能够调节电流。怎么说,多的,小爷不要了
思考?
三极管的能不能控制(正着都行,反着也行吧?)?
但输入部分的电流必须是可控(输出是应为PN结的非线性特性,能够有效调节电流。而放大状态发射结的PN结是导通的,压降几乎固定),得考虑这个情况。

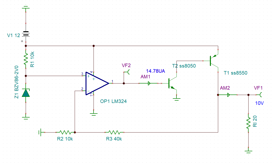
以这个电路为例:运放电路我们不考虑,反正结果是VF1输出为10V。但是如果不用三极管,运算放大器输出不能够达到要求,因此使用上述电路就能使得,运算放大器只要很小的输出,就能实现VF1处10V的电压。
电路细则(后续慢慢补充):
做左侧稳压二极管(齐纳二极管)保证输入3点为2V。
根据运算放大器的虚短,虚断。VF1为10V
本博客所有文章除特别声明外,均采用 CC BY-NC-SA 4.0 许可协议。转载请注明来自 咸鱼的自我提升!
评论




